学院首页
•
办公系统
•
邮件系统
•
新闻动态
•
通知公告
Toggle navigation
首页
学院概况
学院简介
专业介绍
联系我们
党建工作
工作动态
理论学习
师资队伍
名师风采
师资队伍
招生就业
招生信息
就业信息
教学科研
教学管理
科研动态
专业建设
课程建设
顶岗实习
学团工作
精彩活动
作品展示
毕业照片
优秀学子
优秀毕业生
大赛获奖
校企合作
合作动态
企业家进校
企业简介
双高建设
工作动态
相关下载
相关下载
新闻中心
新闻动态
通知公告
当前位置:
首页
>
新闻中心
>
通知公告
>
正文
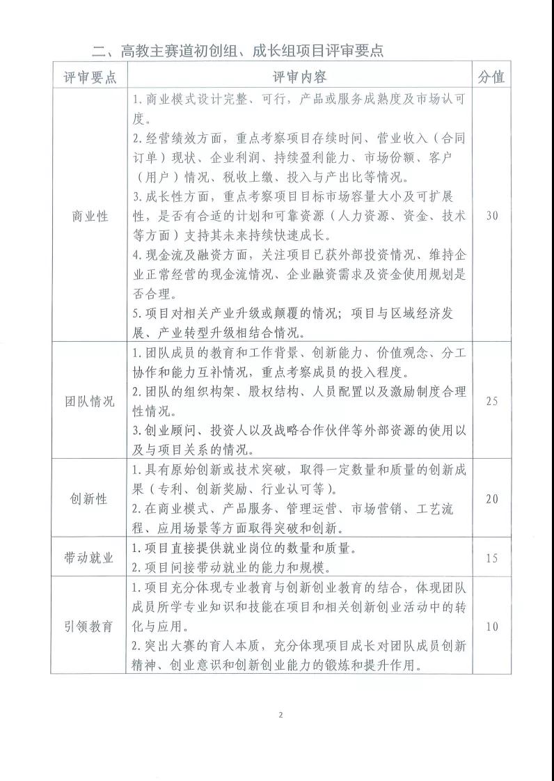
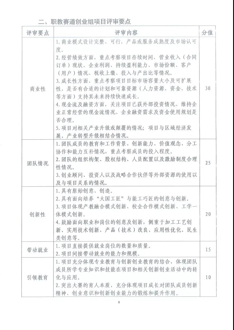
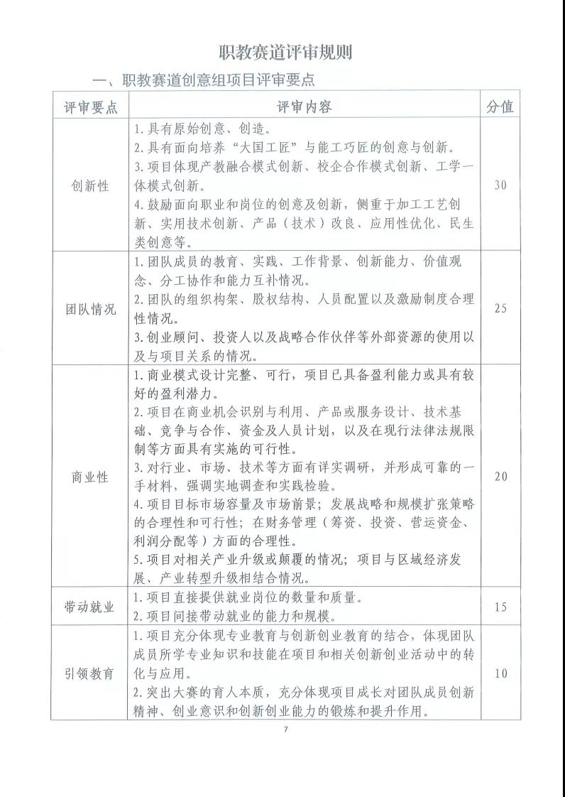
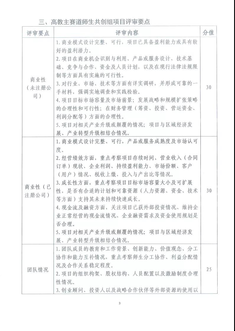
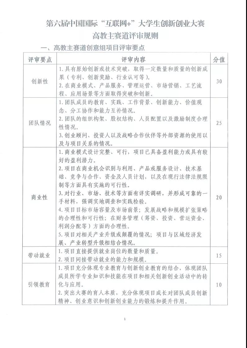
关于公布第六届中国国际“互联网+”大学生创新创业大赛评审规则的通知
2020-07-30 08:42
上一条:农林科技学院召开2020年全国职业院校技能大赛改革试点赛备赛工作专题会
下一条:学院入选2020年中国高职院校综合竞争力百强榜
【
关闭窗口
】
电话:0536-3083313
邮政编码:262737
地址:山东省潍坊市滨海经济技术开发区科教创新园区海安路06588号